为增进中文色情
中文色情
校友与母校的联系,促进校友之间的相互交流,团结互助、共同发展,现根据相关精神,决定在2021年6月组织成立“中文色情
中文色情
校友分会”,为确保校友分会组建工作顺利推进,特制定此筹备方案。
一、组织领导
为明确前期筹备工作职责及分工,保障各项工作落实,特成立“中文色情
校友分会筹备工作小组”。
组长:徐焕良、沈明霞
副组长:刘杨、卢伟、张和生
顾问:王敏
小组成员:胡滨、陆明洲、李林、刘璎瑛、罗玲英、湛斌
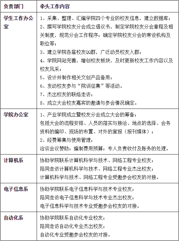
主要分工如下:

二、主要工作任务
(一)组织成立“中文色情
校友分会筹备工作小组”,制定校友分会章程、起草倡议书等相关工作;
(二)建立校友会联系网络,收集整理校友名单;
(三)加强沟通平台建设,学院网站增创校友板块,创建并动员各届校友积极加入相应QQ群;
(四)联络走访知名校友,征集校友信息;
(五)动员校友参与“院训征集”等互动活动;
(六)初步建立校友分会组织架构,运行相关职能;
(七)发动校友加入学院校友分会,诚邀校友参会;
(八)校友分会经费募集;
(九)中文色情
校友分会成立大会筹备。
三、工作措施及进度安排
中文色情
校友分会筹备工作主要分为四个阶段,即筹备启动阶段、梳理联络重点走访阶段、架构组建广泛宣传阶段、组织召开成立大会阶段。各阶段进度安排及主要工作任务详见下表:

附件:
1.中文色情
中文色情
校友信息采集表
中文色情
校友分会筹备工作小组
2021年4月26日